


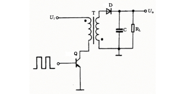
經過PWMIC控制開關管的導通與否,再合作二級側的二極管和電容,即可得到安穩DC電壓的輸出。Ui為含有必定溝通成份的直流電壓,由開關功率管斬波和高頻變壓器降壓,將儲存于在變壓器的能量傳遞給次級側,轉化成所需電壓值的方波,最終再將這個方波電壓經整流濾波變為所需要的直流電壓。此外改動變壓器初、次級的圈數,就可以得到想要的DC電源。PWM控制電路是這類開關電源的中心,它經過取樣反饋閉環回路,調整高頻開關元件的開關時間份額即占空比,以抵達安穩輸出電壓的意圖。
圖1-1反激式開關電源典型電路結構
由于高頻變壓器的磁芯僅作業在磁滯回線的一側,并且只要一個輸出端,而MOS開關功率管導通時,次級整流二極管截止,電能就儲存在高頻變壓器的初級電感線圈中;當MOS功率管關斷時整流二極管導通,初級線圈上的電能傳輸給次極繞組,并經過次級整流二極管輸出,故稱之為單端反激式。
第一節開關電源的攪擾特性及其克制計劃
開關電源盡管具有許多長處并得到廣泛的運用,但由于它具有嚴重的射頻攪擾,在線性電路中的運用一向遭到很大的約束。開關電源是把工頻溝通整流為直流后,再經過開關變為高頻溝通,這以后再整流為安穩直流的一種電源,這樣就有工頻電源的整流波形畸變發生的噪聲與開關波形發生的噪聲。在輸入側泄露出去就表現為傳導噪聲和輻射噪聲,在輸出側泄露出去就表現為紋波。一同外部噪聲會進到電子設備中,而供應負載的電源噪聲也會泄露到外部。若電源線中有噪聲電流經過,電源線就適當于天線向空中輻射噪聲。而這些噪聲都會影響設備的正常作業。要想使其得到更廣泛的運用,滿足電磁兼容性的有關目標,就需要有效地克制開關電源的攪擾。
雜訊攪擾的途徑有兩種,即傳導攪擾與輻射攪擾。以下別離對兩種攪擾的特性與克制計劃做一介紹。
1.1傳導攪擾及其克制計劃
從導線傳入的攪擾稱為傳導攪擾,其攪擾能量經過導電體進行傳達,開關電源的輸入、輸出引線都是傳導攪擾的前言。
開關電源發生的攪擾會沿電源引線進入電網,污染電網,使同一電網的電子設備遭到攪擾。一同電源的輸出線還將把攪擾噪聲傳遞給負載,使作為電源負載的電子設備直接遭到攪擾,當這種攪擾起伏若大到必定程度,會影響線性電路和一些小信號電路的正常作業。
由于傳導攪擾首要是經過輸入輸出引線進行傳達,因而相對來說傳導攪擾的克制要容易些,首要計劃是加接輸入輸出濾波器。
在開關電源的輸入側要介入電容與電感構成的濾波器,用于克制溝通電源發生的EMI,而該濾波器也稱為電磁兼容(EMI)濾波器。其電路如圖2-1所示。
圖2-1輸入端抑制傳導攪擾電路(EMI)
該濾波器是一典型的低通濾波器,使開關電源發生的一些高頻脈沖攪擾經過它后得到極大的衰減,能較好的濾除來源于電網或者傳入電網的攪擾,使其契合FCC、CE、VDE等規范。
圖中L901、L902為共模扼流圈,它是繞在同一磁環上的兩只獨立的線圈,圈數相同,繞向相反,在磁環中發生的磁通互相抵消,磁芯不會豐滿,首要克制共模攪擾,感值愈大對低頻攪擾克制效果愈佳。這樣繞制的濾波電感克制共模攪擾的功能大大提高。L901、L902別離選擇感值為2.OmH和15mH的共模扼流圈。
c901、C902為共模電容,首要克制差模攪擾,即前方和零線別離與地之間的攪擾。電容值愈大對低頻攪擾克制效果愈好,在這里選用102PF/250V。
c903、C904為差模電容,首要克制共模攪擾,即克制前方和零線之間的攪擾。電容值愈大對低頻攪擾克制效果愈佳,在這里選用0.47uF/300V。有時為了下降成本也可將C904省去。
圖中CN901為插座,接電網電壓。F901為保險絲,電路中選用了規范為2A/250V的保險絲,它在高壓時熔斷,可避免設備在突發的高壓時引起的損壞。NR901為負溫度系數熱敏電阻,開機瞬間溫度低,阻抗大,避免電流對回路的浪涌沖擊。常溫下其規范為5A/52。R9o1、R902敵對攪擾電容起泄放效果,可于關機后敏捷消耗掉C903儲存的電能,避免帶電損耗元件。它們的規范都為1MQ,一般選用金屬釉材料。
對輸出端的攪擾克制,首要也是靠高頻濾波器,電路圖如下所示。
輸出端克制傳導攪擾電路
濾波電感由于作業在直流大電流狀態下,磁芯在較大的磁場強度下作業,簡略包括,一旦豐滿,電感即失掉濾波效果。因而有必要選用豐滿磁場強度很大的恒u磁心,如鐵鎳鉬磁粉芯等金屬磁芯。
由于輸出攪擾的頻譜適當豐厚,從幾十赫茲到幾十兆赫茲均含分量。由于在高頻的情況下,濾波電容等效由純電容(C)、等效串聯電阻(RES)和等效串聯電感(LES)構成的串聯電路。在作業頻率f超越電容器的自諧振頻率fr時,電容器就起到電感的效果。值大的濾波電容對低頻攪擾比較靈敏,相反,值小的濾波電容吸收高頻攪擾的效果比較好。因而不能光選用大電解電容濾波C916,還有必要加接自諧振頻率很高的陶瓷電容器C917。
此外,輸出攪擾的起伏還與PCB板的布線有很大聯絡,不合理的布線往往會使攪擾起伏大幾倍,尤其是接地址的組織特別重要。
1.2輻射攪擾及其克制計劃
從空間傳入的攪擾稱為輻射攪擾,一般是指耦合攪擾,即攪擾能量經過空間介質進行近場感應。由于開關電源一般作業在低壓大電流情況下,因而磁場攪擾大于電場攪擾。主要由開關變壓器的漏感、開關功率管在開關轉化時的大電流脈沖、開關二極管反向恢復的硬特性等引起。
輻射攪擾的克制主要靠屏蔽。對電場可選用導電良好的材料,而磁場屏蔽則應選用導磁率較高的材料。在本文中就不作詳細論述。
克制攪擾最有用的方法,是盡量削減攪擾源的攪擾能量。對開關電源變壓器要削減其漏感,并選擇開關參數優秀的晶體管和軟恢復的開關二極管。
脈寬調制控制器SG6841
2.1PWM控制器SG6841簡介
現在,開關電源的集成化與小型化已成為實踐,前期的PWMIC大多選用UC384X系列
(如UC3842、UC3843),但由于新產品越來越積體化及環保和安規要求越來越嚴苛的趨勢下,出現了384XG及684X等具有GreenFunction的IC。GreenFunction為環保功用的意思,亦稱之為BlueAngel,其要求是在滿載70W以下的電源產品,當負載沒有輸出功率的情況下,輸入電源仍照常供應時,電路耗費功率必需小于1W以下。歐系的InfineonCoolsetICE2AXXX及ICE2BXXX系列不只具有GreenFunction,并且把以往外加的功率開關集成在8DIP的IC內,以節約空間和制作流程。
SG6841是由SystemGeneral崇貿科技開發的一款高功用固定頻率電流方式控制器,專為離線和DC一DC變換器運用而規劃。它歸于電流型單端PWM調制器,具有管腳數量少、外圍電路簡略、安裝調試簡練、功用優良、價格低廉等長處,可精確地控制占空比,完結穩壓輸出,還具有低待機功耗和很多保護功用,所以,為規劃人員供應只需最少的外部元件就能獲得本錢效益高的解決計劃,在實踐中得到廣泛的運用。SG6841有下列功用特征:
1.在無負載和低負載不時,PWM的頻率會線性下降進入待機方式以完結低功耗,一起供應安穩的輸出電壓。
2.由于選用BiCMOS,發起電流和正常作業電流削減到30uA和3mA,因而可大大提高電源的轉化功率。
3.SG6841是固定頻率的PWM控制器,它的作業頻率經過一個外接電阻來決定,改動電阻值可輕易改動頻率。
4.內建同步斜率補償電路,可保證接連作業方式下電流回路的安穩性。
5.內建電壓補償電路可在一個較大的AC輸入范圍內完結功率約束控制,并供應過載、短路保護功用。此外,還設有低電壓確定(UVLO)功用,使作業更安穩、牢靠。
6.可經過外接一個負溫度系數熱敏電阻(NTCR)來傳感環境溫度以完結過溫保護,也可利用該功用完結過壓保護。
7.具有圖騰柱(即推拉輸出電路)輸出極,可完結杰出的EMI。其最大輸出電壓鉗位在18V。
常見的SG6841有8腳DIP和SO兩種封裝,其各引腳功用別離如下所示:
1.GND:接地。
2.FB:反響電壓輸入端。用于供應PWM調節信息,PWM占空比就是由它控制。
3.Vin:發起電流輸入端。SG6841開端作業必須在該端要供應一個發起電壓。
4.RI:參看設置端。經過連接一個電阻接地來為SG6841供應一個安穩的電流,改動電阻阻值將改動PWM的頻率。
5.RT:溫度保護端。該端輸出一個安穩的電流。在該端接一NTCR接地來傳感溫度,當該端電壓下降到必定值時會發起過溫保護。在本規劃中,該功用被用于高壓保護。
6.Sense:電流傳感端。當該端電壓抵達一個閾值時芯片會中止輸出,從而完結過流保護。
7.VDD:電源供電端。
8. Gate:PWM脈沖輸出端。圖騰柱(即推拉輸出電路)輸出極驅動功率開關管。
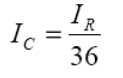
SG6841內部框圖
2.2SG6841內部結構與作業原理
1.振動器
SG6841的PWM頻率規模為50KHz~10OKHz。RI端經過銜接一個電阻Ri接地來為SG6841供給一個安穩的電流,改動電阻阻值將改動PWM的頻率。
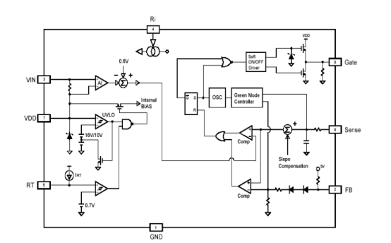
由IC內部放置電容CTB的充放電産生振動波形,其上下限般定在2.7V輿1.1V,如圖三所示。常踞振動電原VSAW大於2.7V,比較器CA1的翰出凹凸羋位,Vpulse高高維位,Ql截止。比較器CA2的翰出高高譙位,Q2尊通,CTB放電。營VSAW小於1.1V,CA2的翰出凹凸隼位,CA1的翰出剎高隼位,Vpulse凹凸維位,Ql接通,Q2截止,CTB充電。藉由外加電阻RI輿參閱電厘VR可以産生一倜參閱電流IR,而踞茜波的充電電流是IC內部很小的電流:
在本設計中,取Ri=24k,SG6841的PWM頻率為70.42kHz。1)
欠壓確定
SG6841選用了欠壓確定比較器來保證輸出級被驅動之前,集成電路已徹底可用。欠壓確定回路其實質是一個滯回比較器,以避免在經過它們各自的門限時發生過錯的輸出動作。它的開啟電壓為16V,封閉電壓為10V。在啟動過程中,比較器反向輸入端為16V,當VDD<16V時,比較器輸出為低電平,SG6841無法工作。當VDD升到16V時,欠壓確定器輸出為高電平,SG6841正常工作,一起MOS管導通,使比較器反向輸入端為10V。當VDD下降至10V時,欠壓確定器的輸出回到低電平,整個電路中止工作.SG6841的7腳端設置了一個32V的齊納二極管,保證內部電路必定工作在32V以下,以防電壓過高損壞芯片。
輸出部分
上一篇:淺談微機中的開關電源
下一篇:開關電源的起動電路設計介紹


